My Standard Operating Procedure

This is the standard process I use with clients to make determinations on their learning and development needs:

1. Define the problem

2. Define the goal

3. Determine objectives

4. Perform a task analysis (if needed)

5. Study existing content and/or perform research (survey, interview experts, interview end users, etc.)

6. Determine possible solutions to close performance/quality gaps

7. Develop drafts or build framework to address performance/quality gaps

8. Design and develop the solution

9. Pilot the design (iterative)

10. Evaluate (iterative)

11. Modify (iterative)

12. Implement final solution

*This process is also flexible as some steps are not always needed depending on the available content.


Overview | Data Driven Decision Making

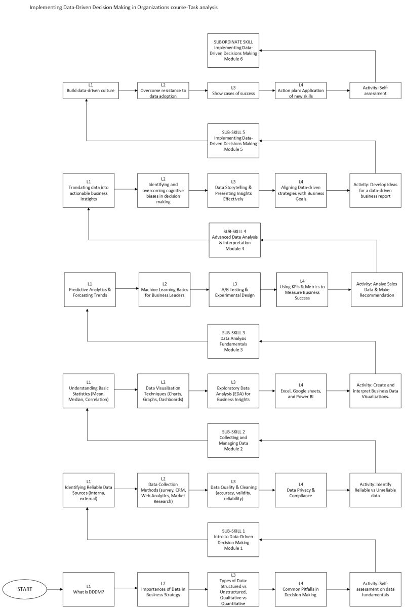
This is a large course curriculum for a fully on-line self-paced course entitled Data-Driven Decision Making in Organizations, that includes 6 modules, each with 4 lessons. Below is the Plan for the course, a course task analysis, storyboard and e-learning mock up for Module 1, Lesson 1. All projects begin with a learner needs analysis and either a procedural, hierarchical or cognitive task analysis to ensure the need and process is well understood prior to building instruction.

Tools used in this course are articulate storyline, photoshop and camtasia.


Lesson Plan Sample for Data-Driven Decision Making in Organizations


Module Task Analysis

Lesson 1 Storyboard-Sample

Project Management-Sample

Mock up-Sample

Tools used: Articulate Storyline, Adobe Illustrator

Lesson 1 Video

This is the video for the Data-Driven Decision Making course above.
Tools used: Camtasia
Voice over is text to speech (Audiate). 

Watch the video here.